设为首页 加入收藏 繁体 服务承诺 网站无障碍 访问我的专属空间 移动版 智能问答

我在听,请说话(10s)
抱歉,没听清,请再说一遍吧
当前位置:首页>规划计划

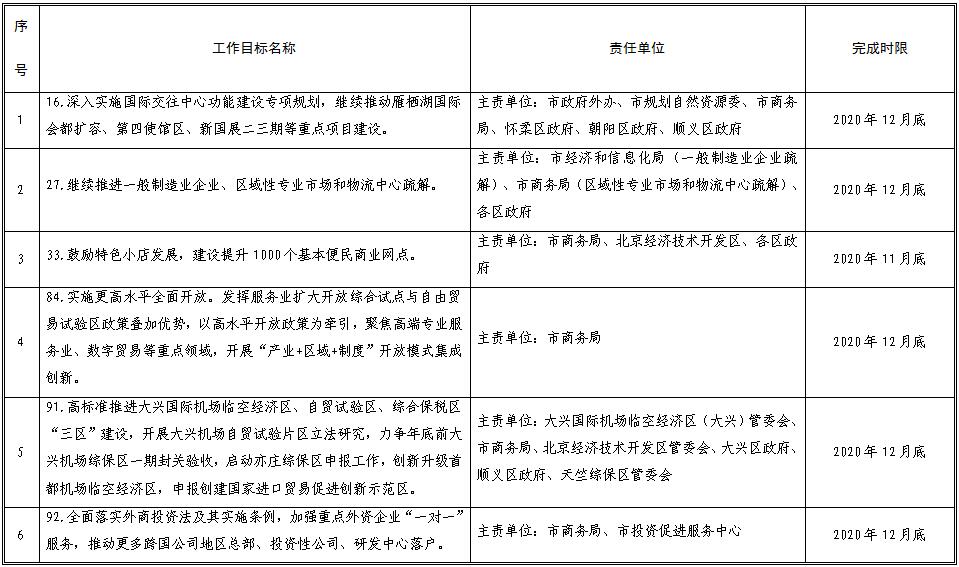
2020年市政府工作报告重点工作市商务局承担任务(16项)

发布时间:2020-06-29         信息提供:办公室

01.jpg

02.jpg

扫一扫在手机打开当前页



  • 微信公众号

  • 政务微博

主办:北京市商务局

承办:北京市商务局综合事务中心

政府网站标识码:1100000019

京公网安备 11011202002118号

京ICP备20001671号-5

您访问的链接即将离开“北京市商务局”门户网站 是否继续?