设为首页 加入收藏 繁体 服务承诺 网站无障碍 访问我的专属空间 移动版 智能问答

我在听,请说话(10s)
抱歉,没听清,请再说一遍吧
当前位置:首页>商务发展资金

关于2018年度部分计划内境内展会展位费补助项目公示的公告

发布时间:2018-05-07         信息提供:财务处

  根据相关规定,目前市商务委已完成项目前期审核工作,现将拟支持项目名单予以公示。

  如有单位或个人对以上项目有异议的,可在公示期内以书面形式向市商务委反映。为便于核实了解情况,反映材料请注明真实姓名和联系方式。

  一、公示时间:201857日-- 513

  二、联系电话:010-87211630(财务)、010-87211623 (机关党委) 

 

  附件:

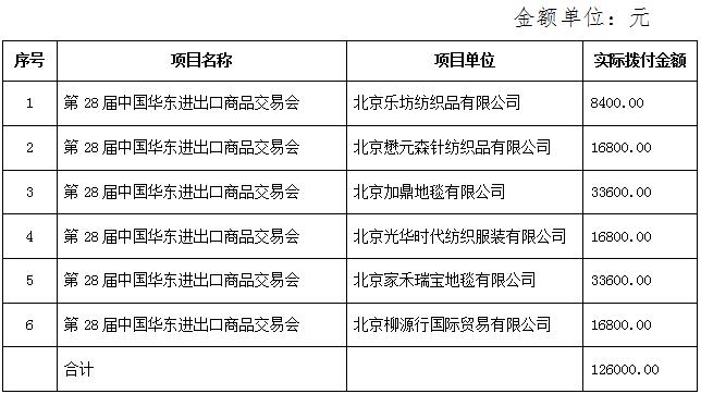
项目资金明细表

 

扫一扫在手机打开当前页



  • 微信公众号

  • 政务微博

主办:北京市商务局

承办:北京市商务局综合事务中心

政府网站标识码:1100000019

京公网安备 11011202002118号

京ICP备20001671号-5

您访问的链接即将离开“北京市商务局”门户网站 是否继续?