“一份项目申报通知的下发,意味着“三新”消费试点建设资金即将精准流向北京的商业创新前沿,从人工智能消费场景到国际品牌首店,都可能获得百万乃至千万元级的真金白银支持。”
北京市商务局近期正式发布消费新业态新模式新场景试点资金申报通知,精准投向首发经济、多元消费场景创新与IP跨界融合三大前沿领域,单个项目最高可获得2000万元资金支持。
资金活水:中央4亿补助落地,激活商业创新潮
北京作为消费新业态新模式新场景试点城市,获得了有力的资金保障,预计两年内将获得总额4亿元的中央财政资金。
这笔资金将专项用于鼓励消费业态创新、模式创新、场景创新。北京市商务局此次发布的通知,正是这笔专项资金的项目指南和“使用说明书”。
重金投向:三大前沿领域,锁定未来消费形态
政策旨在发挥财政资金引导作用,广泛带动社会资本投资,培育一批具有全国影响力的消费新地标、新场景、新业态、新模式和新品牌,创新消费供给、提升消费品质,进一步满足人民群众更高层次、更加多样的美好生活需要。政策没有采取普惠支持,而是将重金精准投向了代表未来消费趋势的三个关键领域。
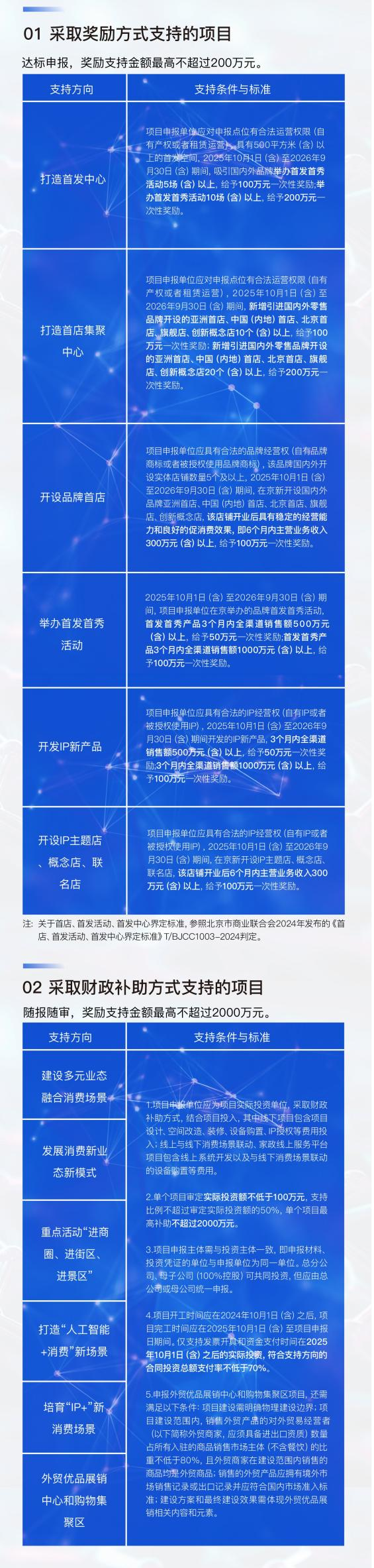
首发经济领域鼓励打造集品牌展示、首秀、体验于一体的“首发中心”,奖励引进亚洲首店、中国首店等高能级门店的商业载体,支持引领性品牌在京开设高能级首店,举办首发首秀活动,旨在健全首发经济服务体系,形成知名品牌、商业载体、时尚活动相互联动赋能的首发经济新生态。
场景创新领域则着眼于消费空间的多元融合与业态革新。传统商场、商圈可获支持拓展文化、艺术、体育、科技体验等功能;公园、文创园区、废旧厂区等也被鼓励完善商业配套,打造“会展+消费”“文化+消费”“旅游+消费”“体育+消费”“滨水+消费”等融合消费新场景。发展休闲露营、演艺新空间和家政领域等服务消费新业态也在支持之列。
优质消费资源与知名IP跨界联名领域是极具前瞻性的布局。政策不仅支持开发IP衍生品、开设主题店,打造主题乐园、潮玩时尚主题街区、沉浸式科技体验馆等影响范围广、社交属性强、创意新颖的“IP+”消费新场景。更明确鼓励运用人工智能、虚拟现实、机器人等技术,打造VR购物、AR试穿、元宇宙体验等沉浸式“人工智能+消费”新场景,为未来商业形态描绘了蓝图。
支持方案:达标即奖与按投补助,最高2000万
此次政策最大的亮点在于其清晰且力度空前的资金支持标准。支持方式分为“事后奖励”和“投资补助”两类,针对不同性质的项目精准施策。
对于首发中心、首店集聚中心、引领性品牌开设首店、首发首秀活动、开发IP新产品、“IP主题店、概念店、联名店”等6类奖励类项目,设定了明确的达标线,采取“达标即奖”。例如,新开设符合条件的品牌首店或IP主题店,若开业后6个月内主营业务收入达到300万元,即可获得100万元一次性奖励。
对于投资补助类项目,政策支持力度更大。建设多元业态融合场景、发展新业态新模式、重点活动“进商圈、进街区、进景区”、建设外贸优品展销中心和购物集聚区、培育“IP+”新消费场景、打造“人工智能+消费”新场景等6类项目,将按其审定实际投资额给予最高不超过50%的补助,单个项目最高补助金额可达2000万元。
下表对比了主要支持方向的具体激励方案:

申报通道:明确负面清单,资金监管严格
根据通知,项目申报现已启动。符合条件的单位需向所在区级商务部门提交材料,经区级初审、市级复核及评审公示等流程后,可获得资金支持。
政策设立了严格的“负面清单”和管理红线。无实质性消费内容的项目、已获其他财政资金支持的项目、存续期少于1个月的临时场景、缺乏创新的传统业态项目等,均不在支持范围之内。
通知强调,将强化项目动态管理和绩效评价,对弄虚作假、骗取资金的行为,将追回资金并依法处理,确保财政资金的安全与效益。
政策咨询渠道:
北京市商务局 联系电话:010-55579374, 010-55579772, 010-55579555
家政新业态咨询:010-55579753
外贸优品项目咨询:010-55579516
北京消费创新的“政策窗口期”已经打开。从国际品牌的首发首秀到胡同里的国潮IP体验馆,从运用AI技术的智慧商场到公园里的精致露营地,这场由试点政策和市场共同驱动的消费升级实验,正在重新定义首都的商业图景。