当前位置: 首页->手机版->政务公开->发展规划

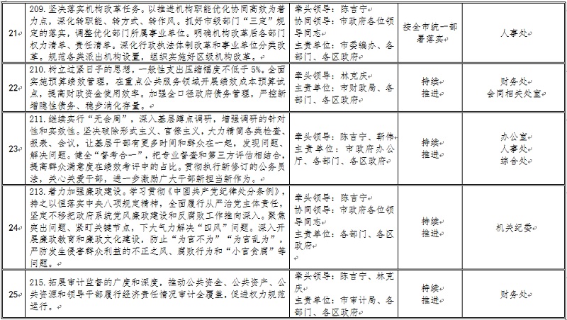
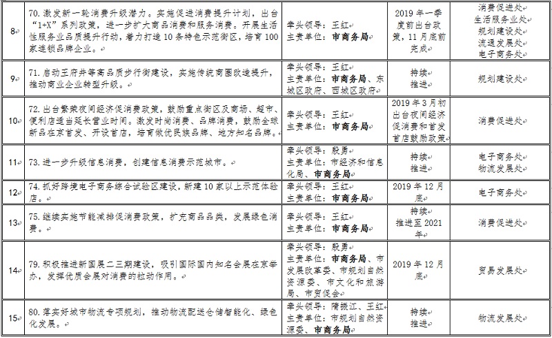
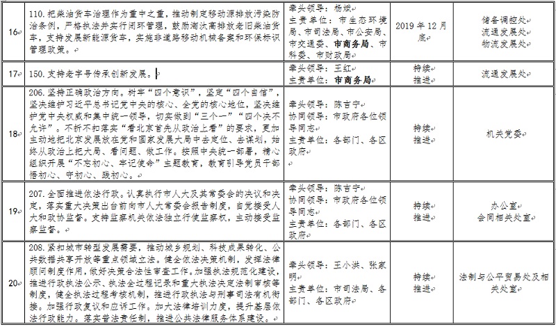
2019年市政府工作报告重点工作市商务局承担任务一览表(25项)

来源: 办公室      时间: 2019-03-29

 


相关图片:

相关附件: