当前位置: 首页->手机版->政务公开->发展规划

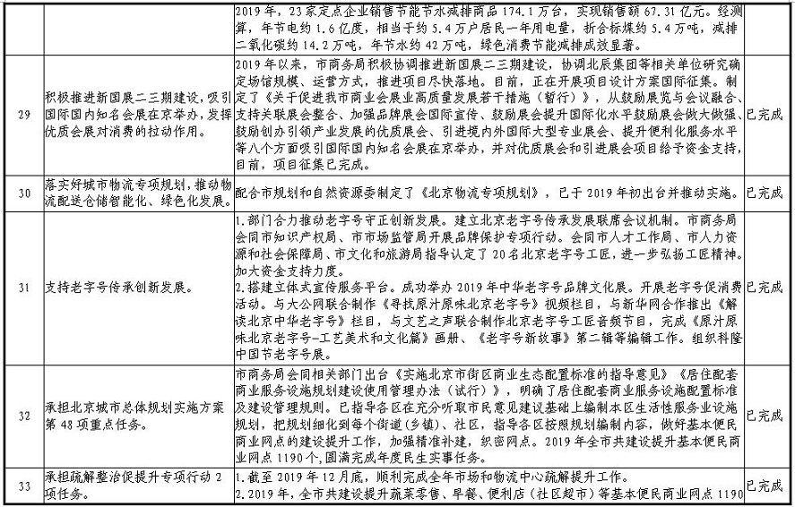
2019年度绩效管理工作完成情况

来源: 办公室      时间: 2020-01-13

1.jpg


相关图片:

相关附件: